11.08.2024, 19:44
1212er mit Endstufenschaden.
![[Bild: 3opAYYLl.jpeg]](https://i.imgur.com/3opAYYLl.jpeg)
Die Emitterwiderstände sind geplatzt, aber die Endstufentransistoren erfreuen sich noch bester Gesundheit. Habe ich auch noch nicht gesehen. Ursache war der Spannungsverstärker, der das zeitliche gesegnet hat. Durch die dann nicht mehr wirksame Temperaturregelung war zwar der Strom begrenzt, nicht aber die Teperatur, bis die besagten Widerstände platzten.
Bilder von der defekten Endstufe habe ich nicht, lediglich eines der abgeplatzten Teile der Widerstände.
![[Bild: ybXHm5tl.jpeg]](https://i.imgur.com/ybXHm5tl.jpeg)
Obwohl nur der rechte Kanal betroffen war, habe ich auch links die entsprechenden Teile gewechselt, um für gleiche Verhältnisse zu sorgen.
![[Bild: sVCeDUUl.jpeg]](https://i.imgur.com/sVCeDUUl.jpeg)
Für die vier Netzteil-Elkos habe ich adäquaten Ersatz da. Der Austausch ist aber nicht nötig, da die alten noch fit genug sind. Generell gibt es mit den verbauten Markenelkos selten Probleme. Lediglich die beiden Eingangselkos der Endstufe habe ich getauscht, da sie hochohmig
waren.
![[Bild: ymz7fiKl.jpeg]](https://i.imgur.com/ymz7fiKl.jpeg)
![[Bild: C03962Jl.jpeg]](https://i.imgur.com/C03962Jl.jpeg)
Für die eigentliche Reparatur muss vieles losgeschraubt werden, um Platz zum Arbeiten zu haben. Der Ersatz defekter Bauteile ist weder aufwendig, noch teuer.
Material: <10€
Zeit: ca. 1 Sunde
Natürlich habe ich mir im Zuge dessen auch das LS-Relais angeschaut. Das sitzt auf der Netzteilplatine. Die Hilfsspannungen werden aus den Rails generiert. Da wird es recht heiß.
![[Bild: grdgPcpl.jpeg]](https://i.imgur.com/grdgPcpl.jpeg)
Die beiden Zener-Dioden verstrahlen diensteifrig ihre Nachbarn. Eigentlich reicht es, sie etwas von den Elkos weg zu drücken, denn meistens sind die Elkos noch in Ordnung. Sieht halt nur doof aus.
![[Bild: 3qDkj5tl.jpeg]](https://i.imgur.com/3qDkj5tl.jpeg)
Das Relais selbst ist noch i. O. Der Grund für die relativ sauberen Realiskontakte ist, dass da schon mal jemand dran war.
![[Bild: 1DvJEsJl.jpeg]](https://i.imgur.com/1DvJEsJl.jpeg)
Die Platinen verlieren schnell ihre Lötaugen. Kommt vor. Die Flickdrähte sind auch sauber ausgeführt. Das stört mich aber mehr, als die Halbnackten auf der Oberseite.
Der Verstärker stand dann erstmal eine ganze Weile, bis ich mich aufraffen konnte, eine neue Netzteilplatine zu entwerfen.
![[Bild: Rotel-RA-1212-Supply-NEW.png]](https://i.postimg.cc/W3LhkDML/Rotel-RA-1212-Supply-NEW.png)
Da ist dann natürlich die eine oder andere Idee eingeflossen. So kann der Lautsprecherwahlschalter zwar um die 2,5 Ampere leiten, aber i. d. R. nur 1/10 davon schalten. Der wirkt ab sofort nurnoch auf entsprechende Relais. Das hat zur Folge, dass die Vorwiderstände der Kopfhörerbuchse mit auf die Netzteilplatine müssen und diese Buchse dann einen eigenen Steckverbinder braucht.
![[Bild: Aqbd0SFl.jpeg]](https://i.imgur.com/Aqbd0SFl.jpeg)
Das dritte Relais wird notwendig, da die zweite LS-Gruppe über einen dicken Vorwiderstand mit 22 Ohm und 10 Watt im (Pseudo-) Quadro-Modus leiser als Rear-Speakers zugeschaltet wird. Und wenn ich schon mal dabei bin, kann ich auch gleich die unharmonische Abstände der Schalterebenen korrigieren.
![[Bild: RA-1212-Speaker-Switch-New-red.jpg]](https://i.postimg.cc/dtPcc2JK/RA-1212-Speaker-Switch-New-red.jpg)
Wegen der langen gezahnten Achse habe ich keinen Ersatz gefunden und den alten dann weiter verwendet.
![[Bild: RA-1212-Speaker-Switch-Schematic-red.png]](https://i.postimg.cc/zGQ9pKtM/RA-1212-Speaker-Switch-Schematic-red.png)
Der Hilfskontakt am Netzschalter wird nicht mehr benötigt und wurde ebenfalls ersetzt.
![[Bild: yp0Xmbnl.jpeg]](https://i.imgur.com/yp0Xmbnl.jpeg)
Richtig aufwendig wird der Umbau letztlich durch die Steckverbinder. Das frisst viel Zeit und mittlerweile auch Geld, denn einer der Crimpkontakte kostet knapp unter einem Euro. Es gibt zwar viele günstigere vorkonfektionierte Angebote, doch sind sie mit 300mm meistens zu kurz.
![[Bild: bSpzHAml.jpeg]](https://i.imgur.com/bSpzHAml.jpeg)
Und zu kurz dürfen die Kabel nicht sein, wenn man halbwegs vernünftig daran arbeiten will.
![[Bild: wcZL2f6l.jpeg]](https://i.imgur.com/wcZL2f6l.jpeg)
Passt aber alles prima. Bonus dieser Konstruktion ist die DC-Überwachung.
![[Bild: i6zV5xGl.jpeg]](https://i.imgur.com/i6zV5xGl.jpeg)
Die Elkos habe ich noch mit Schraubanschlüssen bzw. Ösen versehen, damit auch die Endstufen als Modul zur Reparatur entnommen werden können. Deren Ösen sind aber nur für Lötanschluss vorgesehen und bieten deshalb nur eine 2mm-Öffnung. Die daher verwendeten M2er Schrauben sind feinmotorisch schon eine Herausforderung.
![[Bild: uBTBu8Ll.jpeg]](https://i.imgur.com/uBTBu8Ll.jpeg)
Eigentlich wollte ich noch vier Sicherungen einbauen, denn nichts schützt effektiver, habe aber keinen Platz für die vorbereitete Platine gefunden.
![[Bild: ErFYtSkl.jpeg]](https://i.imgur.com/ErFYtSkl.jpeg)
Im Unterdeck reicht die Höhe nicht und im Oberdeck der Platz nicht.
Durch die ersetzten Bauteile auf der Verstärkerplatine haben sich die Arbeitspunkte etwas verschoben, was einen Abgleich des Ruhestromes und der Überlastdetektoren erforderlich macht. Rotel empfiehlt bei letzterem die Einstellung nach DIN mit 1kHz Sinus oberhalb 1% Klirr an einem Kanal. Da der 1212er aber ein überdimensioniertes Netzteil hat, liegt er dann fast gleichauf mit dem nächst größeren 1312er. Ich habe deshalb an beiden Kanälen nach IHF-a mit R&S SUF2 im Breitband (10Hz - 110kHz mit A-Filter) gerauscht und dann mit HP 8903B auf etwas unter 10% gestellt. Der Verstärker leistet hier effektiv 82W/8R bei 1% Klirr und schaltet jetzt bei knapp 90W ab.
Zum Vergleich: Der 1312 leistet 90W/8R und schaltet bei 100W ab.
![[Bild: 46Zc5wnl.jpeg]](https://i.imgur.com/46Zc5wnl.jpeg)
Recherche, Entwurf und Fertigung waren nicht sonderlich aufwendig. Am meisten Zeit hat die Verkabelung verschlungen.
Zeit: rd. 15 Stunden
Material: ca. 150€
![[Bild: 3opAYYLl.jpeg]](https://i.imgur.com/3opAYYLl.jpeg)
Die Emitterwiderstände sind geplatzt, aber die Endstufentransistoren erfreuen sich noch bester Gesundheit. Habe ich auch noch nicht gesehen. Ursache war der Spannungsverstärker, der das zeitliche gesegnet hat. Durch die dann nicht mehr wirksame Temperaturregelung war zwar der Strom begrenzt, nicht aber die Teperatur, bis die besagten Widerstände platzten.
Bilder von der defekten Endstufe habe ich nicht, lediglich eines der abgeplatzten Teile der Widerstände.
![[Bild: ybXHm5tl.jpeg]](https://i.imgur.com/ybXHm5tl.jpeg)
Obwohl nur der rechte Kanal betroffen war, habe ich auch links die entsprechenden Teile gewechselt, um für gleiche Verhältnisse zu sorgen.
![[Bild: sVCeDUUl.jpeg]](https://i.imgur.com/sVCeDUUl.jpeg)
Für die vier Netzteil-Elkos habe ich adäquaten Ersatz da. Der Austausch ist aber nicht nötig, da die alten noch fit genug sind. Generell gibt es mit den verbauten Markenelkos selten Probleme. Lediglich die beiden Eingangselkos der Endstufe habe ich getauscht, da sie hochohmig
waren.
![[Bild: ymz7fiKl.jpeg]](https://i.imgur.com/ymz7fiKl.jpeg)
![[Bild: C03962Jl.jpeg]](https://i.imgur.com/C03962Jl.jpeg)
Für die eigentliche Reparatur muss vieles losgeschraubt werden, um Platz zum Arbeiten zu haben. Der Ersatz defekter Bauteile ist weder aufwendig, noch teuer.
Material: <10€
Zeit: ca. 1 Sunde
Natürlich habe ich mir im Zuge dessen auch das LS-Relais angeschaut. Das sitzt auf der Netzteilplatine. Die Hilfsspannungen werden aus den Rails generiert. Da wird es recht heiß.
![[Bild: grdgPcpl.jpeg]](https://i.imgur.com/grdgPcpl.jpeg)
Die beiden Zener-Dioden verstrahlen diensteifrig ihre Nachbarn. Eigentlich reicht es, sie etwas von den Elkos weg zu drücken, denn meistens sind die Elkos noch in Ordnung. Sieht halt nur doof aus.
![[Bild: 3qDkj5tl.jpeg]](https://i.imgur.com/3qDkj5tl.jpeg)
Das Relais selbst ist noch i. O. Der Grund für die relativ sauberen Realiskontakte ist, dass da schon mal jemand dran war.
![[Bild: 1DvJEsJl.jpeg]](https://i.imgur.com/1DvJEsJl.jpeg)
Die Platinen verlieren schnell ihre Lötaugen. Kommt vor. Die Flickdrähte sind auch sauber ausgeführt. Das stört mich aber mehr, als die Halbnackten auf der Oberseite.
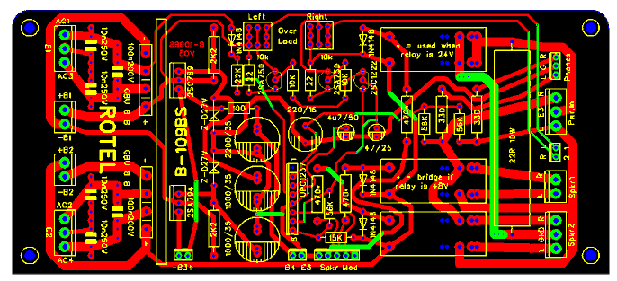
Der Verstärker stand dann erstmal eine ganze Weile, bis ich mich aufraffen konnte, eine neue Netzteilplatine zu entwerfen.
![[Bild: Rotel-RA-1212-Supply-NEW.png]](https://i.postimg.cc/W3LhkDML/Rotel-RA-1212-Supply-NEW.png)
Da ist dann natürlich die eine oder andere Idee eingeflossen. So kann der Lautsprecherwahlschalter zwar um die 2,5 Ampere leiten, aber i. d. R. nur 1/10 davon schalten. Der wirkt ab sofort nurnoch auf entsprechende Relais. Das hat zur Folge, dass die Vorwiderstände der Kopfhörerbuchse mit auf die Netzteilplatine müssen und diese Buchse dann einen eigenen Steckverbinder braucht.
![[Bild: Aqbd0SFl.jpeg]](https://i.imgur.com/Aqbd0SFl.jpeg)
Das dritte Relais wird notwendig, da die zweite LS-Gruppe über einen dicken Vorwiderstand mit 22 Ohm und 10 Watt im (Pseudo-) Quadro-Modus leiser als Rear-Speakers zugeschaltet wird. Und wenn ich schon mal dabei bin, kann ich auch gleich die unharmonische Abstände der Schalterebenen korrigieren.
![[Bild: RA-1212-Speaker-Switch-New-red.jpg]](https://i.postimg.cc/dtPcc2JK/RA-1212-Speaker-Switch-New-red.jpg)
Wegen der langen gezahnten Achse habe ich keinen Ersatz gefunden und den alten dann weiter verwendet.
![[Bild: RA-1212-Speaker-Switch-Schematic-red.png]](https://i.postimg.cc/zGQ9pKtM/RA-1212-Speaker-Switch-Schematic-red.png)
Der Hilfskontakt am Netzschalter wird nicht mehr benötigt und wurde ebenfalls ersetzt.
![[Bild: yp0Xmbnl.jpeg]](https://i.imgur.com/yp0Xmbnl.jpeg)
Richtig aufwendig wird der Umbau letztlich durch die Steckverbinder. Das frisst viel Zeit und mittlerweile auch Geld, denn einer der Crimpkontakte kostet knapp unter einem Euro. Es gibt zwar viele günstigere vorkonfektionierte Angebote, doch sind sie mit 300mm meistens zu kurz.
![[Bild: bSpzHAml.jpeg]](https://i.imgur.com/bSpzHAml.jpeg)
Und zu kurz dürfen die Kabel nicht sein, wenn man halbwegs vernünftig daran arbeiten will.
![[Bild: wcZL2f6l.jpeg]](https://i.imgur.com/wcZL2f6l.jpeg)
Passt aber alles prima. Bonus dieser Konstruktion ist die DC-Überwachung.
![[Bild: i6zV5xGl.jpeg]](https://i.imgur.com/i6zV5xGl.jpeg)
Die Elkos habe ich noch mit Schraubanschlüssen bzw. Ösen versehen, damit auch die Endstufen als Modul zur Reparatur entnommen werden können. Deren Ösen sind aber nur für Lötanschluss vorgesehen und bieten deshalb nur eine 2mm-Öffnung. Die daher verwendeten M2er Schrauben sind feinmotorisch schon eine Herausforderung.
![[Bild: uBTBu8Ll.jpeg]](https://i.imgur.com/uBTBu8Ll.jpeg)
Eigentlich wollte ich noch vier Sicherungen einbauen, denn nichts schützt effektiver, habe aber keinen Platz für die vorbereitete Platine gefunden.
![[Bild: ErFYtSkl.jpeg]](https://i.imgur.com/ErFYtSkl.jpeg)
Im Unterdeck reicht die Höhe nicht und im Oberdeck der Platz nicht.
Durch die ersetzten Bauteile auf der Verstärkerplatine haben sich die Arbeitspunkte etwas verschoben, was einen Abgleich des Ruhestromes und der Überlastdetektoren erforderlich macht. Rotel empfiehlt bei letzterem die Einstellung nach DIN mit 1kHz Sinus oberhalb 1% Klirr an einem Kanal. Da der 1212er aber ein überdimensioniertes Netzteil hat, liegt er dann fast gleichauf mit dem nächst größeren 1312er. Ich habe deshalb an beiden Kanälen nach IHF-a mit R&S SUF2 im Breitband (10Hz - 110kHz mit A-Filter) gerauscht und dann mit HP 8903B auf etwas unter 10% gestellt. Der Verstärker leistet hier effektiv 82W/8R bei 1% Klirr und schaltet jetzt bei knapp 90W ab.
Zum Vergleich: Der 1312 leistet 90W/8R und schaltet bei 100W ab.
![[Bild: 46Zc5wnl.jpeg]](https://i.imgur.com/46Zc5wnl.jpeg)
Recherche, Entwurf und Fertigung waren nicht sonderlich aufwendig. Am meisten Zeit hat die Verkabelung verschlungen.
Zeit: rd. 15 Stunden
Material: ca. 150€



![[-]](https://old-fidelity-forum.de/images/collapse.png)
